Съпротивление на нивомера на бензин на Форд Фокус 1.6 - решен
-
gvd
- потребител

- Мнения: 27
- Регистриран: 30 авг 2019, 20:38
- Модел на автомобила: Ford Focus 1.6 Zetek
- Местоположение: Dimitrovgrad
- Status: Извън линия
Съпротивление на нивомера на бензин на Форд Фокус 1.6 - решен
Здравейте. Смятам да си преправям газовото показание на бензиновата стрелка , но ми трябва съпротивлението на бензиновия нивомер.
Трябва ми показанието в съпротивление - пълно , празно на бензиновия нивомер.
Трябва ми показанието в съпротивление - пълно , празно на бензиновия нивомер.
- fordmaniac
- Потребител

- Мнения: 1644
- Регистриран: 12 сеп 2008, 21:15
- Модел на автомобила: Ford Escort
- Местоположение: София
- Status: Извън линия
Re: Съпротивление на нивомера на бензин на Форд Фокус 1.6
Намират ми се изхвърлени корпуси от помпи, та го мернах.
Празен 16 Ом , Пълен 164 Ом.
Поздрави
Празен 16 Ом , Пълен 164 Ом.
Поздрави
-
gvd
- потребител

- Мнения: 27
- Регистриран: 30 авг 2019, 20:38
- Модел на автомобила: Ford Focus 1.6 Zetek
- Местоположение: Dimitrovgrad
- Status: Извън линия
Re: Съпротивление на нивомера на бензин на Форд Фокус 1.6
Благодаря много за информацията. Спестихте ми , рязане на капак над помпата.Остава да си отворя таблото и да намеря кабелите на индикатора и да му срежа единия кабел , после през реле 12в. и преправяне на съпротивленията на газовия сензор.
-
gvd
- потребител

- Мнения: 27
- Регистриран: 30 авг 2019, 20:38
- Модел на автомобила: Ford Focus 1.6 Zetek
- Местоположение: Dimitrovgrad
- Status: Извън линия
Re: Съпротивление на нивомера на бензин на Форд Фокус 1.6
Прегледал съм вече, това решение. И имам следните въпроси към? ....... нямам идея.
1.Някой, който да я е приложил успешно на Ford Focus 1,6 бензин 2002г.
2.Защо, аз да я изпробвам ?
Това са, засега въпросите , които ме интересуват за начало.
1.Някой, който да я е приложил успешно на Ford Focus 1,6 бензин 2002г.
2.Защо, аз да я изпробвам ?
Това са, засега въпросите , които ме интересуват за начало.
- HACKO
- Модератор

- Мнения: 13122
- Регистриран: 24 май 2006, 21:22
- Модел на автомобила: FORD FOCUS 04г/1.6/ X 4696 KK
SUBARU LEGACY 10г/2.0/ СВ 6292 ВК
SUBARU OUTBACK 19г/2.5/ Х 2436 МК - Местоположение: ХАСКОВО
- Status: Извън линия
Re: Съпротивление на нивомера на бензин на Форд Фокус 1.6
Цвета на кабела, може да се види на сондата или в аутодата.
Релето естествено е 12V.
Сигнал от ключа- това е сигнала от нивомера до превключвателя, няма смисъл да пускаш отделен кабел.
Другите забележки няма да ги коментирам, намери автора и се заяждай с него, аз само се опитвам да помогна.
Схемата е направена универсално няма значение на каква кола ще се приложи. Отказах се да я реализирам защото сигнала от нивомера на газовата бутилка постоянно се променя и ще трябва постоянно да се пренастройва. Същото важи и за показанието на копчето на газовата, настройваш го да показва що годе точно ниво и след 1 месец си показва по хавата. Като включиш компютъра зададените съпротивления са същите, но това което идва от нивомера няма нищо общо.
За начало си намери коректен датчик и тогава прави която си искаш схема.
Релето естествено е 12V.
Сигнал от ключа- това е сигнала от нивомера до превключвателя, няма смисъл да пускаш отделен кабел.
Другите забележки няма да ги коментирам, намери автора и се заяждай с него, аз само се опитвам да помогна.
Схемата е направена универсално няма значение на каква кола ще се приложи. Отказах се да я реализирам защото сигнала от нивомера на газовата бутилка постоянно се променя и ще трябва постоянно да се пренастройва. Същото важи и за показанието на копчето на газовата, настройваш го да показва що годе точно ниво и след 1 месец си показва по хавата. Като включиш компютъра зададените съпротивления са същите, но това което идва от нивомера няма нищо общо.
За начало си намери коректен датчик и тогава прави която си искаш схема.
- lubomirov89
- потребител

- Мнения: 774
- Регистриран: 01 сеп 2010, 13:49
- Модел на автомобила: Ford Focus 1.6 16v FYDA
- Местоположение: Левски
- Status: Извън линия
Re: Съпротивление на нивомера на бензин на Форд Фокус 1.6
Наско, моя нивомер на газовото(диодчетата) винаги са ми показвали коректно. Не знам, но може и да има сонди с некоректни показания. Може и аз да се хвана да го направя, само дето не съм си навил на пръста. Доста лесно ми изглежда, въпроса е да се хвана.
-
gvd
- потребител

- Мнения: 27
- Регистриран: 30 авг 2019, 20:38
- Модел на автомобила: Ford Focus 1.6 Zetek
- Местоположение: Dimitrovgrad
- Status: Извън линия
Re: Съпротивление на нивомера на бензин на Форд Фокус 1.6
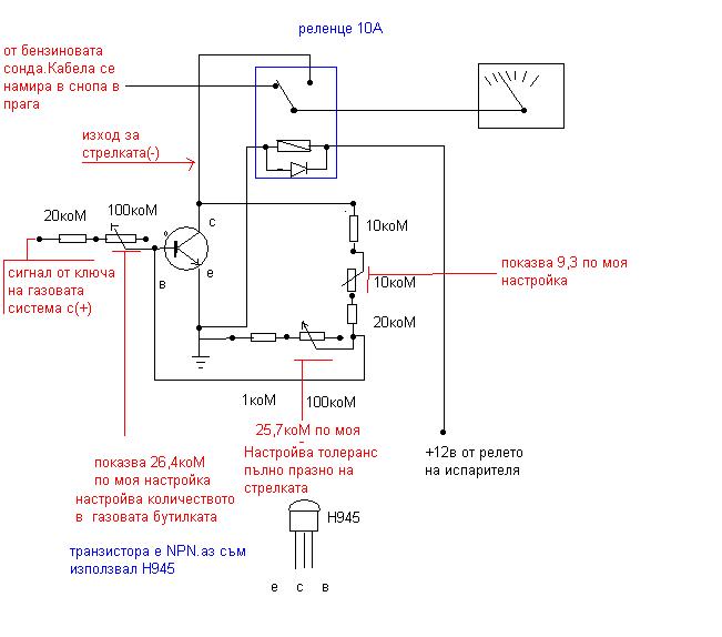
Здравейте. Газовия сензор го вързах към стрелката на бензина с едно реле 12в.
Отворих задна дясна врата, вдигнах седалката , махнах мокета и срязах двата кабела на бензиновия нивомер. Бял с червена лента и кафяв.
Запоих ги към НЗ - контакти на релето , а кабелите, които отиват към компа , запоих към тях, т.е. НЗ- контакти на релето. Към НО- контакти на релето запоих кабелите от газовия сензор(0-90 ома), но ще го преправя на (15-160 ома).
Бобината на релето запоих към евро-клапана на газовата бутилка , че ми е наблизо.
Резултата е постигнат с едно реле на 12в. с два нормално затворени и два нормално отворени контакта. Зачудих се , позамислих се , о чудо , но нали това е Фокус.
Не го прилагайте! , това е фокус.
Отворих задна дясна врата, вдигнах седалката , махнах мокета и срязах двата кабела на бензиновия нивомер. Бял с червена лента и кафяв.
Запоих ги към НЗ - контакти на релето , а кабелите, които отиват към компа , запоих към тях, т.е. НЗ- контакти на релето. Към НО- контакти на релето запоих кабелите от газовия сензор(0-90 ома), но ще го преправя на (15-160 ома).
Бобината на релето запоих към евро-клапана на газовата бутилка , че ми е наблизо.
Резултата е постигнат с едно реле на 12в. с два нормално затворени и два нормално отворени контакта. Зачудих се , позамислих се , о чудо , но нали това е Фокус.
Не го прилагайте! , това е фокус.
-
gvd
- потребител

- Мнения: 27
- Регистриран: 30 авг 2019, 20:38
- Модел на автомобила: Ford Focus 1.6 Zetek
- Местоположение: Dimitrovgrad
- Status: Извън линия
Re: Съпротивление на нивомера на бензин на Форд Фокус 1.6
Благодаря на ,,fordmaniac". Показанията на бензиновия нивомер са точни- 2,3 5 ома в мах. не са фатални и аз , така ще си преправя газовия сензор, но сега е така, Но, всичко останало, след неговото мнение , ме засяга директно-,не е по темата, аз, не се интересувах , от ..... тях.
Проблема си го, реших!!!!! Темата , може да се приключи с - решено , но аз , не мога да то добавя в заглавието.
Отговорите са дразнещи, след ,,fordmaniac".
Проблема е решен и е нормално да се закрие темата.
Поздрави на всички - Фокусчии !!
Проблема си го, реших!!!!! Темата , може да се приключи с - решено , но аз , не мога да то добавя в заглавието.
Отговорите са дразнещи, след ,,fordmaniac".
Проблема е решен и е нормално да се закрие темата.
Поздрави на всички - Фокусчии !!
-
gvd
- потребител

- Мнения: 27
- Регистриран: 30 авг 2019, 20:38
- Модел на автомобила: Ford Focus 1.6 Zetek
- Местоположение: Dimitrovgrad
- Status: Извън линия
Re: Съпротивление на нивомера на бензин на Форд Фокус 1.6
Работи перфектно.Остана само да си преправя, газовия сензор, да ми изчислява коректно км. на газ.
-
gvd
- потребител

- Мнения: 27
- Регистриран: 30 авг 2019, 20:38
- Модел на автомобила: Ford Focus 1.6 Zetek
- Местоположение: Dimitrovgrad
- Status: Извън линия
Re: Съпротивление на нивомера на бензин на Форд Фокус 1.6 - решен
За 15л. бутилка на газ, промених стойностите на газовия нивомер така:
Смених 9,1 омовите съпротивления със 4,7 ома-10 броя. , а нулевото съпротивление със 15 ома.
Първия път при оставащи 50км. ми свърши газта , но втория при 20км. изчисления на борда.
Компа е самоадаптиращ се , така , че това е засега.
При по-голяма , тазова бутилка , съпротивленията ще са по големи стойности от 4,7 ома.
Смених 9,1 омовите съпротивления със 4,7 ома-10 броя. , а нулевото съпротивление със 15 ома.
Първия път при оставащи 50км. ми свърши газта , но втория при 20км. изчисления на борда.
Компа е самоадаптиращ се , така , че това е засега.
При по-голяма , тазова бутилка , съпротивленията ще са по големи стойности от 4,7 ома.
Кой е на линия
Потребители, разглеждащи този форум: Няма регистрирани потребители и 10 госта
